2022年11月26日吉林市新增11个高风险区
〖壹〗、经专家综合研判,自2022年11月26日15时起 ,新增高风险区11个,其中昌邑区1个 、龙潭区6个、船营区2个、丰满区1个 、蛟河市1个。

〖贰〗、自2022年11月26日15时起,新增高风险区11个 ,其中昌邑区1个、龙潭区6个、船营区2个 、丰满区1个、蛟河市1个 。

〖叁〗、现将基本情况公布如下:无症状感染者1:现住址桦甸市八道河子镇复兴村夹皮沟二社。为25日报告无症状感染者5的密切接触者。无症状感染者2:现住址龙潭区湘潭一区 。为26日报告无症状感染者1-3的密切接触者。无症状感染者4:现住址蛟河市拉法街道海青双庙子屯。为26日报告无症状感染者18的密切接触者。

〖肆〗 、现就有关事项通告如下:新增具体点位虎城镇集中村范围:虎南路209号、虎寨路409号 。扩大高风险区范围具体点位梁山街道石马山社区范围:必景新苑4栋。礼让镇双龙社区范围:老营路211号、213号 、215号、217号、219号 、221号。
〖伍〗、兴化市新冠肺炎 疫情联防联控指挥部 2022年11月26日 海陵区疫情防控通告 (2022年第44号) 11月26日上午,我区在警戒式核酸筛查中发现5名核酸检测异常人员,近来感染来源和传播链条尚不清晰,存在社会面扩散风险 。
〖陆〗、月28日0-24时 ,吉林市新增24例本土无症状感染者,其中,无症状感染者13近期主要行程中涉及我市相关地区重点场所 ,具体如下:11月24日蛟河市牟玲食杂店。11月25日均无社会面行程轨迹。

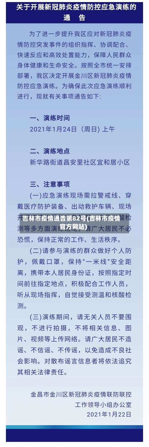
2022方城县加强红黄码人员管控的通告
〖壹〗 、为坚决有效阻断疫情传播,切实做好全县疫情防控工作,巩固来之不易的疫情防控成果 ,确保人民群众健康安全,现就进一步加强健康码“红黄码 ”人员管控紧急通告如下:严格“红码”人员管控 。
〖贰〗、为牢牢守住长周期不发生规模性疫情底线,巩固和保持我县来之不易的疫情防控局面 ,更好统筹推进疫情防控和社会经济发展,经县新冠肺炎疫情防控指挥部研究决定,就加强我县疫情防控有关事项通告如下:加强入方返方人员管理。
〖叁〗、上海高校方城籍学生返方 ,实行“点对点”闭环转运、7天集中隔离+7天居家健康监测管理措施。对14天内有疫情发生的省辖市入方返方人员,“点对点 ”引导至社区或宾馆,严格落实入豫赋码管理 、短信提醒、核酸检测等健康管理措施 。
〖肆〗、方城县疫情防控指挥部办公室关于切实加强人员流动管理的通告鉴于当前严峻复杂的疫情形势,为切实阻断新冠疫情传播 ,根据省 、市疫情防控有关要求,现就进一步加强人员流动管理通告如下:严格管控外出人员即日起,全县所有离方外出人员 ,必须提前三天到所在村、单位报备,说清出发时间、事由 、目的地。
〖伍〗、行程卡带*人员,根据返回区域参照中高风险地区及关联地区入方返方政策执行管控措施:国内中高风险地区及其所在县或有中高风险地区旅居史的人员入方返方后赋红码 ,实行“点对点”闭环转运,落实14天集中隔离+7天居家隔离措施,期间进行6次核酸检测。
新建区疫情防控应急指挥部关于对风险区域重点人员转运至集中隔离点的...
新建区疫情防控应急指挥部发布通告 ,决定于4月6日将封控区长堎镇北林社区、自强路社区的重点人员转运至集中隔离点进行集中隔离,并对相关社区室内外环境开展全面消杀 。
发布单位:新建区新型冠状病毒感染的肺炎疫情防控应急指挥部发布时间:2022年5月7日进贤县第二轮区域核酸检测情况:5月6日,进贤县开展了第二轮区域核酸检测 ,全县所辖21个乡镇 、38个社区共483959人参与,检测结果均为阴性。
正在逐步恢复,“南昌公布”微信公众号信息,经南昌市新冠肺炎疫情防控应急指挥部科学研究 ,决策从4月25日零时开始,解除全市比较大范畴地区(除新建区长堎镇外)静态数据管理方法,井然有序恢复生产日常生活纪律。现将相关事宜通知如下:(一)井然有序修复人员流动。
南昌疫情防控应急指挥部 。南昌经开区疫情指挥部由南昌疫情防控应急指挥部管 ,南昌经开区新冠肺炎疫情防控应急指挥部、新建区融媒体中心新建区疫情防控应急指挥部关于划定新冠肺炎疫情风险区域的通告。
关于今晚起新建区长堎镇辖区内宾馆免费开放的公告核心内容如下:政策背景:根据当前疫情防控需要,为妥善安置外地来长堎镇滞留人员的住宿问题,新建区新冠肺炎疫情防控应急指挥部研究决定实施临时住宿保障措施。实施范围:区域:新建区长堎镇辖区内 。适用对象:因疫情防控滞留的外地人员。
石岐街道新冠肺炎疫情防控指挥部办公室通告(2022年第12号)
〖壹〗、石岐街道新冠肺炎疫情防控指挥部办公室通告根据疫情防控工作需要 ,经石岐街道新冠肺炎疫情防控指挥部研究决定:将如下区域划为高风险区,严格执行“足不出户 、上门服务”管理措施。
〖贰〗、石岐街道新冠肺炎疫情防控指挥部办公室通告根据最新疫情形势综合研判,按照现行政策规定 ,石岐街道新冠肺炎疫情防控指挥部研究决定如下:高、中、低风险区管控措施维持不变 。
〖叁〗 、东区街道新冠肺炎疫情防控指挥部办公室石岐街道根据疫情发展形势,经综合研判决定,12月1日起 ,石岐街道所有便民核酸采样点暂停服务,保留医院发热门诊或黄码专区采样点。如有需要的群众可到各医院愿检尽检自费采样点按需采样。
第21号嘉兴市新冠肺炎疫情防控工作通告
倡导市民谨慎选取出行,非必要不离嘉,不前往中高风险地区或有新冠肺炎阳性感染者报告的地区 。具有中高风险地区旅居史人员暂缓来嘉返嘉 ,以减少疫情输入风险。公共场所防控措施:尽量减少不必要人群聚集活动,进入各类公共场所需扫“嘉行码 ”,并配合测温、亮码、戴口罩等防控措施 ,以降低疫情传播风险。
06 加强村(社区)防控全面启动村(社区)疫情防控工作,严格非封控区和非管控区的其他小区(村)出入管理,落实进出人员和车辆登记 、体温检测、查验健康码和行程卡等措施 。
疫情防控通知当前 ,宁波市、杭州市 、绍兴市等周边地区相继出现多例本土病例,疫情防控形势严峻。鉴于多地启动一级响应,为进一步降低传播风险 ,现就进一步加强当前我区新冠肺炎疫情防控工作有关事项。严格人员外出管理 尽量减少人员外出,不要去人员密集场所,非必要不离开嘉兴市。
为全面、准确、完整贯彻落实国务院联防联控机制综合组《关于进一步优化落实新冠肺炎疫情防控措施的通知》有关要求 ,方便市民群众生产生活,即日起优化调整我市防控措施如下:常态化核酸检测调整除规定的重点岗位人群外,不再开展常态化核酸检测,其他人员实行“愿检尽检” 。
港口镇新冠肺炎疫情防控指挥部办公室通告11月21日 ,港口镇发现1例新冠核酸检测异常。
备注:上图黄线内区域为11月21日《坦洲镇新冠肺炎疫情防控指挥部办公室通告》所划定的〖Fourteen〗 、村交通临时管制区域。红线区域内为本通告调整后的交通临时管制区域 。
本文来自作者[南城]投稿,不代表取之有道立场,如若转载,请注明出处:https://wap.aixuemima.com/quzhi/43414.html
评论列表(4条)
我是取之有道的签约作者“南城”!
希望本篇文章《吉林市疫情通告第82号(吉林市疫情官方网站)》能对你有所帮助!
本站[取之有道]内容主要涵盖:取之有道,生活百科,小常识,生活小窍门,百科大全,经验网,游戏攻略,新游上市,游戏信息,端游技巧,角色特征,游戏资讯,游戏测试,页游H5,手游攻略,游戏测试,大学志愿,娱乐资讯,新闻八卦,科技生活,校园墙报
本文概览:2022年11月26日吉林市新增11个高风险区〖壹〗、经专家综合研判,自2022年11月26日15时起,...