世界环境日的活动方案
世界环境日的活动方案1 指导思想 紧紧围绕“六五”世界环境日主题,结合我县环保工作实际 ,以污染减排工作为重点,倡导低碳经济、倡导绿色生活,提高公众环保意识 ,使每一个公民,每一个家庭都成为环境保护的宣传者 、实践者、推动者,自觉节俭消费 ,崇尚绿色生活,为低碳减排贡献力量。 活动主题 “低碳减排,绿色生活” 。

世界环境日活动方案: 宣传活动:利用宣传栏宣传环保法律法规知识 ,张贴环保宣传图画,用横幅书写环保固定标语,形成浓烈的环境保护氛围。 专题讲座或竞赛:开办一次环保法律法规、环保知识专题讲座或环保知识竞赛 ,提高公众的环保意识。

世界环境日活动方案: 主题宣传:设计并发布世界环境日主题海报 、宣传册等,利用社交媒体、电视、广播等多种渠道进行广泛宣传 。 环保讲座:邀请环保专家 、学者举办环保知识讲座,普及环保法律法规、节能减排技巧等。 签名活动:组织环保签名活动,鼓励公众在签名墙上签名 ,表达对环境保护的支持和承诺。

世界环境日活动实施方案1 活动目的 :地球是人类共同的家园,海洋是生命的摇篮 。还大海一份清洁是我们美好的愿望。世界环境日期间,是开展环境宣传教育、提高广大师生环境意识的有利时机。我们以此为契机 ,开展“我爱蓝色海洋——暨纪念二00四年世界环境日 ”活动 。
世界环境日专题活动方案1 指导 思想 以科学发展观为指导,全面提高青少年环保意识和生态意识,树立良好的环境道德和行为规范 ,努力提高学校环境质量和文化品位。 活动主题 低碳减排绿色生活。 活动时间 6月1日-6月5日 。
跪求初一生物 、地理、政治、历史重要知识点
〖壹〗、政治的 第一单元 走进中学 第一节 第二起跑线 迈上成长新台阶 初中生心理上的最大特点:处于半成熟期。 心理断乳期:青少年企图从心理上脱离对父母的依赖,希望独立的心理状态。 为什么说中学时期处于人生发展的黄金时期? 因为:『1』人的生理显著变化:身高 、体重迅速增长,大脑发育日趋完善。
〖贰〗、七年级上册地理 第一章 地理 自然、人文 壹.尊重自然规律 。贰。因地制宜 ,扬长避短。叁 。具备可继续发展的观念。 我们赖以生存的自然环境和资源既是从父辈那里继承来的,又是从子孙后代那里借用来的。 地球大小:地球表面积:1亿平方千米;平均直径:6371千米;最大周长约4万千米 。
〖叁〗 、主要气候类型:热带雨林气候,热带季风气候 ,亚热带季风气候,温带季风气候,温带大陆性气候,热带亚热带沙漠气候 ,地中海气候,高原山地气候,寒带气候。 温带大陆性气候:它是亚洲分布范围最广的气候类型 ,它覆盖了亚洲的中、西部,其气候特点是冬季寒冷而漫长,夏季温暖而短暂 ,全年降水稀少。
〖肆〗、政治: 按照从政治到经济 、由国内到世界的顺序确立专题,以专题为单位进行学习 。生物: 强调包括理解运用实验获取知识能力考察,注重与人体健康有关的生物知识。采用记住关键词 ,然后针对问题理清思路、填充知识,独立形成答案的解题方法。地理的学习主要强调“三基”、突出“主干” 。

双鸭山附近有什么旅游景点?
双鸭山旅游一定要去的8个景点如下: 青山森林公园 山峰高低错落,泉眼密布 ,溪径纵横,自然景观丰富。 安邦河湿地公园 生态系统类型多样,拥有众多珍稀物种,是自然爱好者的天堂。 北秀公园 花草茂盛 ,树木繁多,质朴秀丽,是城市中的一片绿洲。 那丹岭 风景秀美 ,主要景点包括三十六拐 、驼峰奇秀、龙栈险道等,适合探险和观光 。
黑龙江双鸭山市有以下旅游景点:青山国家级森林公园 位置:位于双鸭山市东南9公里处,地处完达山脉北坡。特色:公园内山峰高低错落 ,比较高峰石佛山顶峰海拔680米,形状宛如一尊石雕佛像。园内四季风光各异,春季万物萌绿 ,夏季涛声阵阵,秋季红果绿叶,冬季白雪青松 。
友谊博物馆:展示了双鸭山的历史变迁与人文风貌 ,是了解当地文化的好去处。 益寿山公园:以山清水秀、空气清新著称,适合徒步登山 、享受宁静。 龙头山风景区:壮丽的山景和丰富的旅游资源,受到游客的广泛好评,是观光旅游的理想之地 。 幸福公园:集休闲娱乐、文化体验于一体的综合性公园 ,适合全家人一同游玩。
青山国家森林公园位置:双鸭山市岭东区境内。级别:国家AAAA级旅游景区 。特色:以自然景观、天然园林、宗教文化 、历史文化为主,集休闲度假、娱乐、运动健身等于一体。主要景点:普渡寺 、九峰禅寺、石佛山、星月湖 、革命胜迹、水上乐园等。门票:30元 。开放时间:7:30-16:30。游览时间:3-4小时。
本文来自作者[南城]投稿,不代表取之有道立场,如若转载,请注明出处:https://wap.aixuemima.com/quzhi/43027.html
评论列表(4条)
我是取之有道的签约作者“南城”!
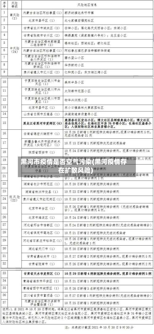
希望本篇文章《黑河市疫情是否空气污染(黑河疫情存在扩散风险)》能对你有所帮助!
本站[取之有道]内容主要涵盖:取之有道,生活百科,小常识,生活小窍门,百科大全,经验网,游戏攻略,新游上市,游戏信息,端游技巧,角色特征,游戏资讯,游戏测试,页游H5,手游攻略,游戏测试,大学志愿,娱乐资讯,新闻八卦,科技生活,校园墙报
本文概览:世界环境日的活动方案世界环境日的活动方案1指导思想紧紧围绕“六五”世界环境日主题,结合我县环保工作实际...