新乡红旗区公布密切接触者欧某某活动轨迹2022年3月2日
〖壹〗 、红旗区关于密切接触者欧某某活动轨迹的通报2022年3月2日,红旗区疫情防控指挥部接到新乡市卫滨区疫情防控指挥部办公室协查函 。

〖贰〗、原阳县关于公布密切接触者活动轨迹的通告2022年3月6日 ,接新乡市疫情防控指挥部协查函,推送2例海南三亚确诊病例密切接触者,1例山西晋城无症状感染者密切接触者 ,以上密接人员核酸检测结果均为阴性。

〖叁〗、红旗区关于密切接触者原某活动轨迹的通报2022年5月6日16时09分,接卫滨疫情防控指挥部办公室协查通知:落实密接原某在红旗区轨迹排查接触人员情况。本人已做2次核酸检测,结果均为阴性 ,现已施行集中医学观察 。

〖肆〗 、022年3月12日9时17分,接到李某某的报备信息,李某某为西安初筛阳性病例刘某的密切接触者。健康码、行程码均为绿码,已接种两剂次新冠疫苗 ,已做3次核酸检测,结果均为阴性。
〖伍〗、通报2022年5月6日8时48分,接河南省疫情防控指挥部办公室协查通知 ,落实密接李某某在红旗区活动轨迹并排查接触人员情况 。本人已做5次核酸检测,结果均为阴性,现已在天津接受集中医学观察。

新乡红旗区公布3名密接者活动轨迹2022年5月9日
〖壹〗 、红旗区关于密切接触者原某活动轨迹的通报2022年5月6日16时09分 ,接卫滨疫情防控指挥部办公室协查通知:落实密接原某在红旗区轨迹排查接触人员情况。本人已做2次核酸检测,结果均为阴性,现已施行集中医学观察。
〖贰〗、通报2022年5月6日8时48分 ,接河南省疫情防控指挥部办公室协查通知,落实密接李某某在红旗区活动轨迹并排查接触人员情况 。本人已做5次核酸检测,结果均为阴性 ,现已在天津接受集中医学观察。
〖叁〗、河南西平公布1名密接者李某某活动轨迹,其曾途经信阳,具体行程如下:5月27日06:46李某某乘坐信阳-西平K600次列车(04车厢108座),于08:50到达西平火车站。
〖肆〗、红旗区关于密切接触者欧某某活动轨迹的通报2022年3月2日 ,红旗区疫情防控指挥部接到新乡市卫滨区疫情防控指挥部办公室协查函 。
〖伍〗 、022年5月7日,我市疫情防控指挥部接收到两名密切接触者流转信息表,经流行病学调查 ,现将两人在我市的具体活动轨迹通告如下:活动轨迹密接一:5月2日,15时23分在新乡东站乘出租车到卫辉市青舍宾馆短暂停留,之后到聚福元养生堂。16时43分 ,在康师傅豆浆店消费。20时30分,街边吃酸辣粉 。
〖陆〗、临颍县新冠肺炎疫情防控工作指挥部发布关于1名密切接触者部分活动轨迹的通告(2022年37号)密切接触者吴某某系临颍县无症状感染者的密切接触者,已实施集中隔离医学观察 ,经紧急流行病学调查,其部分活动轨迹如下:5月3日13:30:到达临颍县人民路春园市场。
现在新乡市有没有疫情
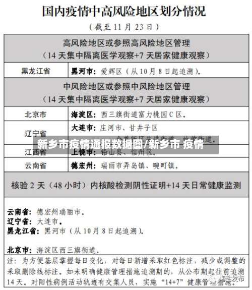
〖壹〗、三门峡市:同样未出现新冠肺炎相关病例,保持无疫情状态。济源市:作为河南省直辖的县级市 ,也未报告疫情发生 。河南省内有疫情发生的城市包括:郑州市 、平顶山市、周口市、焦作市 、许昌市、鹤壁市、驻马店市 、漯河市、安阳市、濮阳市 、商丘市、开封市、信阳市、洛阳市 、新乡市。这些城市存在确诊病例或无症状感染者,需重点关注防控措施。
〖贰〗、截止11月29曰0一24时,新乡新冠肺炎疫情情况日常通报,新乡没有新增本土确诊病例 ,无新增本土无症状感染者,现有确诊零人,累计确诊57人 ,累计治愈54人,累计死亡3人,连续5天无新增病例 。 该数据来自 ,河南省新乡市卫健委新冠肺炎疫情实时大数据通报,欢迎提出批评意见和您的建议。
〖叁〗、没有。新乡市没有最新阳性,通过查询新乡市疫情实时大数据报告了解到截止2022年11月9日新乡无新增本土确诊病例 、无新增本土无症状感染者、现有确诊0人、累计确诊57人 、累计治愈54人 ,连续17天无新增病例。
新乡市新冠肺炎疫情防控指挥部办公室发布重要提示(10.18)
〖壹〗、近期,国内新一轮疫情已涉及到12省市,形势异常严峻 ,为守牢守好卫滨区疫情防控工作底线,现通告如下:非必要不出省、不跨市县出行,确需出行的要向居住地社区报告 。
〖贰〗 、新乡市新冠肺炎疫情防控指挥部办公室疫情防控提示近期,国内多地出现新冠肺炎本土确诊病例 ,感染者多有跨地区旅游活动,防控形势严峻复杂。为科学精准做好疫情防控工作,有效控制和降低新冠疫情传播风险 ,严防疫情输入我市,保障市民健康安全,向广大市民提示如下:及时主动报备。
〖叁〗、.凡刻意瞒报、谎报重点风险地区旅居史 ,或与病例接触史,以逃避防疫管控措施的人员,将依据有关法律法规 ,严肃追究其法律责任 。本通告自发布之日起实施。
〖肆〗 、对不主动报备、瞒报、谎报、迟报个人行程或健康状况引发新冠肺炎疫情传播风险或其他严重后果的,公安机关将依法严肃处理。
〖伍〗 、我爱我家·共同行动——新乡市新冠肺炎疫情防控指挥部办公室致广大新乡市民朋友的倡议书亲爱的新乡市民朋友:岁末年初,正当我们每个人用行动防范新冠疫情、用汗水推进灾后重建之时 ,也即将迎来我们最重要的传统节日——春节 。
〖陆〗、为严防疫情输入我市,进一步做好我市新冠肺炎疫情防控工作,现向广大市民提示如下:合理安排出行。近期非必要不远行,特别是不前往中高风险地区所在地市和有阳性病例报告的地市。
本文来自作者[南城]投稿,不代表取之有道立场,如若转载,请注明出处:https://wap.aixuemima.com/quzhi/40046.html
评论列表(4条)
我是取之有道的签约作者“南城”!
希望本篇文章《新乡市疫情通报数据图/新乡市 疫情》能对你有所帮助!
本站[取之有道]内容主要涵盖:取之有道,生活百科,小常识,生活小窍门,百科大全,经验网,游戏攻略,新游上市,游戏信息,端游技巧,角色特征,游戏资讯,游戏测试,页游H5,手游攻略,游戏测试,大学志愿,娱乐资讯,新闻八卦,科技生活,校园墙报
本文概览:新乡红旗区公布密切接触者欧某某活动轨迹2022年3月2日〖壹〗、红旗区关于密切接触者欧某某活动轨迹的通报2022年3月2日...