...丨守候200人,省黑河监测中心当好疫情防控“守门员 ”
法治方式:依据《黑龙江省禁止秸秆露天焚烧工作奖惩暂行规定》,明确处罚标准 ,为问责提供法律依据。科技手段:利用卫星遥感 、无人机巡查等技术,结合地面巡查队伍,实现“空天地”一体化监控 。例如 ,省黑河生态环境监测中心针对特殊时段、地形和地块开展“昼夜巡查”,提升监管效率。

为降低省外疫情输入传播风险,烟台市疾控中心紧急提醒:主动自查报备。10月13日以来有黑河市爱辉区旅居史的人员 ,请第一时间主动向所在社区、单位报备,并配合落实当地疫情防控指挥部管控措施和相应核酸检测要求 。谨慎计划出行。密切关注国内中 、高风险地区信息动态,如非必要,不要前往上述地区。

从黑河来廊坊廊坊是否要隔离的判断依据:出发地是否有近14天有本土疫情所在地市或与各地公布感染者行动轨迹有交叉 ,或自身健康码、行程卡出现红码或黄码等情况,若为有则需立即做核酸检测,核酸结果为阳性立即隔离 ,其余情况暂无官方规定,请询问廊坊社区工作人员 。
月1日以来,途径内蒙古自治区满洲里市来返安新人员;2月1日以来 ,途经黑龙江省黑河市爱辉区、天津市河东区来返安新人员;1月29日以来,途径辽宁省葫芦岛市绥中县 、天津市河北区来返安新人员;1月27日以来,途径广西壮族自治区百色市来返安新人员;以上人员应尽快向所在社区及单位报备相关情况。
为有效控制和降低新冠疫情传播风险 ,济宁市疾控中心发布最新健康风险提示:2022年1月22日以来有辽宁葫芦岛市旅居史以及与确诊病例或无症状感染者活动轨迹有交集重叠、同时空伴随人员,请第一时间主动向所在单位、社区、入住酒店报备个人信息,落实核酸检测 、医学观察等疫情防控措施。
黑河市爱辉区部分区域调整为中风险地区
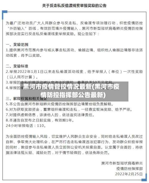
〖壹〗、自2021年10月29日10时起 ,黑河市爱辉区长海社区盛泰小区76号楼5单元、人保财险社区林业集资楼1号楼4单元被调整为中风险地区。具体说明如下:调整依据根据国务院联防联控机制相关规定,结合专家询问组综合评估研判结果,黑河市应对新型冠状病毒感染肺炎疫情工作领导小组指挥部作出上述调整决定 。
〖贰〗 、公共交通停运:从2021年1月3日零时起,暂停市区内公交车、出租车运营 ,具体恢复时间另行通知。中风险地区:黑河市爱辉区有多个小区被列为中风险地区,包括热电社区新生活家园小区、金兰社区电业名苑小区 、热电社区天丝小区等。
〖叁〗、月29日,黑龙江省黑河市爱辉区喇嘛台社区学府佳苑小区由低风险上调为中风险 。
〖肆〗、022年2月8日0-24时 ,黑龙江省新增本土无症状感染者1例,为集中隔离管控筛查发现。截至2月8日24时,全省现有本土确诊病例29例 ,现有本土无症状感染者52例。自2022年2月8日15时起,黑河市爱辉区向阳社区水岸阳光小区9号楼调整为中风险地区 。
〖伍〗 、黑河市新增2处中风险地区黑河市应对新型冠状病毒感染肺炎疫情工作领导小组指挥部通告,根据国务院联防联控机制有关规定 ,经专家询问组综合评估研判,黑河市指挥部决定,自2022年2月6日12时起 ,将黑河市爱辉区喇嘛台社区荣耀世纪小区4号楼、武庙屯社区警官名苑小区B栋调整为中风险地区。
〖陆〗、辽宁风险地区调整:沈阳市皇姑区长江南街197—1号楼调整为中风险地区。大连防控:大连市中高风险地区的人员不离连,低风险地区人员无必要不离连,确需离连需持有3日内核酸检测阴性证明 。

与黑河1号确诊病例接触的医生发声:当时戴了口罩,现在不担心
与黑河1号确诊病例接触的曹医生表示,因接诊时规范佩戴口罩 ,近来核酸检测阴性且身体状况良好,故不担心被感染。事件背景10月27日,黑龙江省黑河市爱辉区在主动筛查中发现1例新冠肺炎确诊病例(轻型) ,系黑河市中医院在筛查人员中检出。截至10月28日,爱辉区累计报告确诊病例8例 、初筛阳性3例 。
从黑河18岁的高三男生所发生的情况来看,正是因为家人确诊 ,所以才存在传播风险。当前有很多的家长因为工作问题,仍然需要面临出差,一旦接触的人员过多 ,就可能有潜在性的风险。所以说家长朋友们在外出时一定要戴好口罩,再者就是需要密切关注相关的防疫信息。
通知黑河市疫情防控部门协查疫情防控从来都不是一个部门,或者是一个省市的事情 。疫情出现之后 ,对于确诊患者所到之处,都会进行疫情防控管理。如果发现确诊患者,曾经到访过市外、省外地区,还会进行协查通报 ,引起到访地疫情防控管理部门重视。
全民黄码,六轮核酸,中俄边境的黑河正在经历着什么?
中俄边境的黑河正在经历较为严峻的疫情考验,采取了全民黄码、六轮全民核酸检测、严格交通管控和小区分级管理等防疫措施,同时面临跨境交通设施建设受疫情影响的情况 。 具体如下:疫情形势严峻:黑河这波疫情来得突然 ,据央视消息,“黑龙江黑河疫情仍存在扩散外溢的风险 ”。
本文来自作者[南城]投稿,不代表取之有道立场,如若转载,请注明出处:https://wap.aixuemima.com/quzhi/32640.html
评论列表(4条)
我是取之有道的签约作者“南城”!
希望本篇文章《黑河市疫情管控情况最新(黑河市疫情防控指挥部公告最新)》能对你有所帮助!
本站[取之有道]内容主要涵盖:取之有道,生活百科,小常识,生活小窍门,百科大全,经验网,游戏攻略,新游上市,游戏信息,端游技巧,角色特征,游戏资讯,游戏测试,页游H5,手游攻略,游戏测试,大学志愿,娱乐资讯,新闻八卦,科技生活,校园墙报
本文概览:...丨守候200人,省黑河监测中心当好疫情防控“守门员”法治方式:依据《黑龙江省禁止秸秆露天焚烧工作奖惩暂行规定》...